霍啟剛公開35處個人房產

近日,香港新一屆立法會議員個人利益申報出爐,90名議員的申報表已上載到立法會網頁房產

霍啟剛

霍啟剛

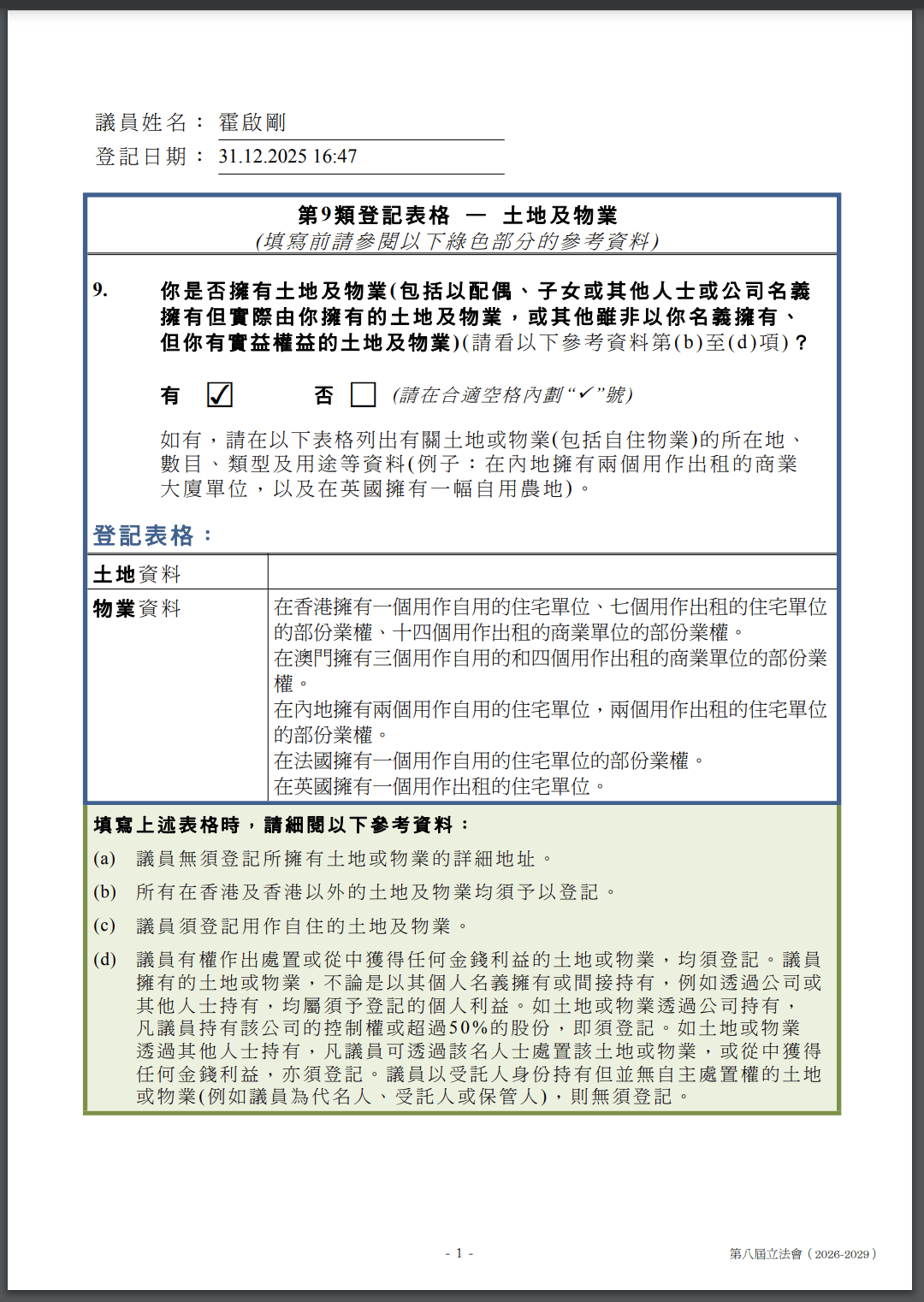
根據財產申報細節顯示,不少議員在內地和海外都持有物業,其中連任立法會議員的霍啟剛申報持有35個物業為最多,當中7個自用,其餘28個出租;相關物業遍佈香港、澳門、內地,以及法國、英國,其中香港物業有22個、內地4個、澳門7個(含4個商業單位)房產

霍啟剛公開35處個人房產

霍啟剛財產申報表房產。來源:香港立法會

翻查霍啟剛上屆提交的申報表,他於2022年提到在香港、內地,以及法國和英國擁有物業,但未提及數量房產。霍啟剛在2025年7月申報在港島有4個物業,九龍有10個。

霍家最具代表性的豪宅,早已被多次曝光房產。霍啟剛一家五口目前居住的淺水灣豪宅,市值高達1.6億港幣,作為家族重要資產,僅由大房長孫霍啟剛繼承。

霍啟剛此次申報的35項物業均為個人直接持有,未包含家族信託資產房產

值得一提的是,公示的多項房產為霍啟剛與郭晶晶婚後共同持有房產

霍啟剛公開35處個人房產

展開全文

有分析指,霍啟剛的資產佈局暗含家族戰略房產。內地物業集中在大灣區,如珠海的自住房、東莞的出租住宅和中山的家族專案,呼應了霍英東集團早年對南沙的投入。而海外資產選擇法國自住與英國出租組合,則體現穩健保值思路。

李慧瓊

李慧瓊

立法會主席申報,在九龍城區擁有兩處住宅物業,一處自住,一處出租房產

霍啟剛公開35處個人房產

李慧瓊財產申報表房產。來源:香港立法會

江旻憓

江旻憓

江旻憓財產申報表房產。來源:香港立法會

本站內容來自使用者投稿,如果侵犯了您的權利,請與我們聯絡刪除。聯絡郵箱:[email protected]

本文連結://amp.sdhbcy.com/post/3944.html

🌐 /